Последние новости рубрики Общество
Общество

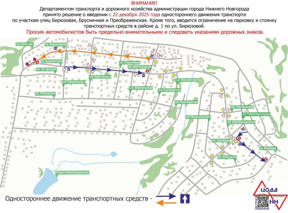
На улицах ТИЗ "Новое Покровское" вводят одностороннее движение

02 декабря 2025 09:00 Общество
На улицах ТИЗ Новое Покровское вводят одностороннее движение

Фото: ЦОДД

С 22 декабря в территории индивидуальной застройки "Новое Покровское" вступят в силу изменения в организации дорожного движения.

На отдельных участках улиц Бирюзовая, Брусничная и Преображенская будет установлено одностороннее движение. Дополнительно вводится запрет на остановку и стоянку автомобилей на участке улицы Бирюзовая в районе дома № 1.

Эти меры принимаются для обеспечения безопасности на дорогах и свободного проезда автотранспорта.

Ранее сообщалось, что в Нижнем Новгороде открывается объездная дорога на улице Родионова. 

Также напомним, что с 1 декабря ограничили парковку на улице 3-й Ямской. 

У НИА «Нижний Новгород» есть каналы в Telegram и MAX. Подписывайтесь, чтобы быть в курсе главных событий, эксклюзивных материалов и оперативной информации.

Поделиться: